货物/物料堆高(堆垛)主要会导致坍塌、火灾、爆炸等事故风险,那么在实际工作中,到底能堆多高?实际上,这个问题没有办法给出一个统一的答案,必威体育官方网站 不同,具体标准也不同,只能说具体情况具体对待。
母规范堆高(堆垛)总体要求
《生产过程安全卫生要求总则》(GB/T12801-2008)5.8.1.2:应保证储存物品的平稳、安全。垛的基础要牢固,不得产生下沉、歪斜或倾塌。
《生产设备安全卫生设计总则》(GB5083-1999)5.3.1生产设备不应在振动、风载或其他可预见的外载荷作用下倾覆或产生允许范围外的运动。
1.港口码头集装箱
《港口危险货物集装箱堆场安全作业规程》(GB/T36029-2018)
《危险货物集装箱港口作业安全规程》(JT 397-2007)
GB/T36029-2018:

2.消防“五距”把握
《仓储场所消防安全管理通则》(GA1131-2014)
《建筑设计防火规范》(GB50016-2014,2018版)
1.甲、乙类物品以及容易相互发生化学反应或者灭火方法不同的物品严禁和丙类等仓库混存。
2.库存物品应当分类、分垛储存,物料及物品堆放应符合下列要求:物料及物品堆放应符合下列要求:

(1)每垛占地面积不应大于100 m2;
(2)垛与垛的间距不小于1m;
(3)垛与柱、梁间距不小于0.3m;
(4)垛与墙的间距不小于0.5 m;
(5)高架库内堆放应符合设计要求;
(6)堆垛与灯的距离不应小于0.5 m。

3.货物堆垛应符合下重上轻,下大上小,规则平整的要求,仓库应设置限高线。
GA1131-2014:




GB50016-2014(2018):
4.1.5甲、乙、丙类液体储罐,液化石油气储罐,可燃、助燃气体储罐和可燃材料堆垛,与架空电力线的最近水平距离应符合本规范第10.2.1条的规定。
10.2.1 架空电力线与甲、乙类厂房(仓库),可燃材料堆垛,甲、乙、丙类液体储罐,液化石油气储罐,可燃、助燃气体储罐的最近水平距离应符合表10.2.1的规定。
35kV及以上架空电力线与单罐容积大于200m3或总容积大于1000m3液化石油气储罐(区)的最近水平距离不应小于40m。
表10.2.1 架空电力线与甲、乙类厂房(仓库)、可燃材料堆垛等的最近水平距离(m)

3.危化必威体育官方网站 容器
《常用化学危险品贮存通则》(GB 15603-1995)6.1化学危险品储存安排取决于化学危险品分类、分项、容器类型、储存方式和消防的要求。
《腐蚀性商品储存养护技术条件》(GB17915-2013)
GB17915-2013:

4.冶金工贸必威体育官方网站
《工业企业厂内铁路、道路运输安全规程》(GB 4387-2008)6.3.9易燃、易爆物品的装载量不得超过货物载重量的2/3,堆放高度不得高于车厢栏板。
《冲压车间安全生产通则》(GB 8176-2012)
《巷道堆垛起重机 安全规范》(JB/T 11269-2011)
注:在安全生产标准化评审细则中,有的规定堆高限度规定不超3m。我们要根据实际情况,如堆垛物质特性与方法(如货架式)、地基条件等多种因素,辨识出是否可承受风险,即以人不受到伤害为其本出发点来判断物品堆高安全性。
GB 8176-2012:





5.交通运输装卸环节
《危险货物道路运输规则第6部分:装卸条件及作业要求》(JT/T 617.6-2018)
JT/T 617.6-2018:
6.建筑施工/公路工程、石油化工
《建筑施工安全检查标准》(JGJ 59-2011)
《建筑施工易发事故防治安全标准》(JGJ/T429-2018)
《公路工程施工安全技术规范》(JTG F90-2015)
《石油工程建设施工安全规范》(SY/T6444-2018)
《石油化工建设工程施工安全技术标准》(GB/T50484-2019)
JTG F90-2015:

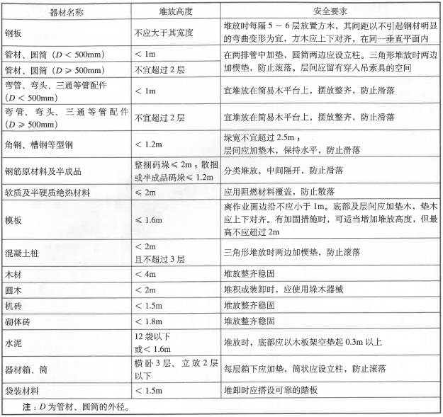
JGJ/T429-2018:

SY/T6444-2018:

7.药品批发企业
新申请开办的药品批发企业,应符合国家食品药品监督管理局颁布的《药品经营许可证管理办法》(国家食品药品监督管理局令第6号)和新修订的《药品经营质量管理规范》规定的条件,并达到以下条件:
(一)库房的结构要求:至少有一处库房的建筑面积不低于5000平方米,实际可堆垛层高不低于4.5米,不超过3个平面;
(二)仓库内3000平方米以上的区域应配备钢质立体货架,层数不少于3层,并配备相应的叉车或堆跺机;
(三)仓库在二楼以上(含)的,必须配备专用的货梯;
(四)具有与经营规模相适应的冷库,并有一半以上的库容符合阴凉库要求。
货物/物料堆高相关规范要求是多少
桥梁施工安全环保保证措施
大模板、楼板等构件安装作业的安全防护
监理质量通病防治控制措施土建部分
压力管道冬季施工技术措施
高明大道蒸汽管道防护方案安全性评估
雨污水外网施工方案与技术措施
安全施工及文明现场措施
施工现场安全施工注意事项
工作岗位存在的危险因素及防范措施
高空作业具体安全措施
雨季施工安全措施
安全风险分级管控体系建设
脚手架的搭设要求
冬季施工安全技术措施
施工现场安全隐患排查及整改建议